本文
10 廃止路線代替バスに対する減免
減免の概要等
運行費等補助金により維持されている路線を運行する一般乗合用バス又は一般貸切用バスに対する自動車税の減免です。
減免申請書を地域振興局県税部へ提出する場合は、納税義務者の法人番号を記載していただく必要があります。
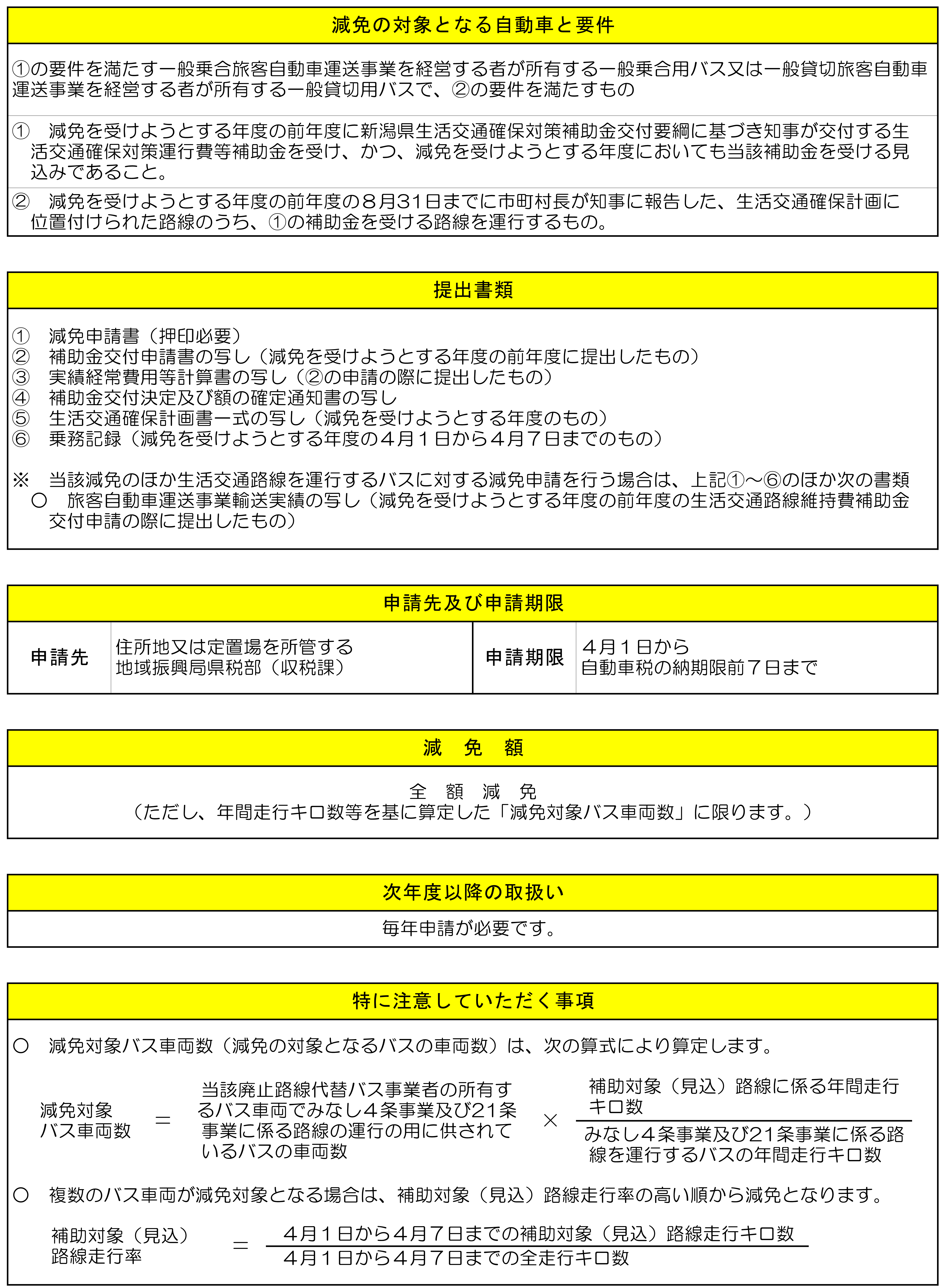
減免の対象となる自動車と要件等

減免申請書のダウンロードはこちら [PDFファイル/60KB]
お問い合わせ先
PDF形式のファイルをご覧いただく場合には、Adobe社が提供するAdobe Readerが必要です。
Adobe Readerをお持ちでない方は、バナーのリンク先からダウンロードしてください。(無料)
Adobe Readerをお持ちでない方は、バナーのリンク先からダウンロードしてください。(無料)







