本文
適切な価格転嫁や取引の適正化に向けた取組をご紹介します。
長期化する物価高騰の影響により、企業の事業活動や個人の消費活動は、厳しい状況に置かれています。このため、適正取引とサプライチェーン全体での適切な価格転嫁を促進するとともに、企業の稼ぐ力を高めていくことで、着実な賃上げと地域経済の活性化につなげていくことが大切です。
本ページは、適切な価格転嫁や取引の適正化に向けた県や国の取組についてご紹介します。
- 「適切な価格転嫁の促進による地域経済の活性化に向けた共同宣言式」を開催しました
- パートナーシップ構築宣言について
- 公共調達における適正取引の取組について
- 労務費の適切な転嫁のための価格交渉に関する指針
- 価格転嫁・受託取引に関する相談窓口
- 価格転嫁・受託取引に関する支援
- 積極的な価格交渉を促進するチラシの作成
- 「新潟県版 価格転嫁好事例集」を作成しました
1.「適切な価格転嫁の促進による地域経済の活性化に向けた共同宣言式」を開催しました
高騰するエネルギーコスト、原材料費、労務費等の上昇分を十分に価格転嫁できていない現状を踏まえ、企業収益と賃上げの好循環の実現に向け、相互に連携・協力し、適切な価格転嫁の機運を高め、地域経済の活性化につなげるため、関係機関による共同宣言式を開催しました。
概要
日時
令和5年12月27日(水曜日) 午後3時30分から
場所
県庁行政庁舎2階 201会議室
参加団体・出席者
| 団体名 | 職 | 出席者 |
|---|---|---|
| 新潟県商工会議所連合会 | 会頭 | 福田 勝之 |
| 新潟県商工会連合会 | 会長 | 早川 吉秀 |
| 新潟県中小企業団体中央会 | 会長 | 浜田 忠博 |
| 新潟県経営者協会 | 会長 | 殖栗 道郎 |
| 新潟経済同友会 | 筆頭代表幹事 | 吉田 至夫 |
| 日本労働組合総連合会新潟県連合会 | 会長 | 小林 俊夫 |
| 経済産業省関東経済産業局 | 局長 | 太田 雄彦 |
| 厚生労働省新潟労働局 | 局長 | 西岡 邦昭 |
| 国土交通省北陸信越運輸局新潟運輸局 | 支局長 | 昆 一彦 |
| 新潟県市長会 | 副会長 | 滝沢 亮 |
| 新潟県町村会 | 会長 | 小林 則幸 |
| 新潟県 | 知事 | 花角 英世 |
共同宣言書

適切な価格転嫁の促進による地域経済の活性化に向けた共同宣言 [PDFファイル/579KB]
2.パートナーシップ構築宣言について
「パートナーシップ構築宣言」とは、取引先との共存共栄の取組や「取引条件のしわ寄せ」防止に取り組むことを、企業の代表者が宣言する制度です。
「パートナーシップ構築宣言」では、以下の項目について宣言することとなります。
(1)サプライチェーン全体の共存共栄と規模・系列等を越えた新たな連携
(2)委託事業者と受託事業者の望ましい取引慣行の遵守
パートナーシップ構築宣言の概要・登録方法・登録企業リスト
以下の「パートナーシップ構築宣言」ポータルサイトをご確認ください。
宣言文のひな形や記載見本も掲載されていますので、参考としてください。
URL: https://www.biz-partnership.jp/<外部リンク>
パートナーシップ構築宣言のメリット(補助金審査の加点等)
・宣言登録企業は、「ロゴマーク」の使用が可能となり、取組をPRすることができます。
・宣言登録企業は、以下の補助金について加点措置が受けられます。
・また一部の補助金ではパートナーシップ構築宣言への登録が要件となっています。
詳しくは以下のリンク先をご確認ください。
<国補助金>
補助金の加点等、優遇措置<外部リンク>
<加点要素のある県補助金>
消費喚起・需要拡大プロジェクト
ものづくり産地持続・強化支援事業(原油価格・物価高騰対応型)
伝統工芸品産業等持続・強化支援事業の事業
地場産業人材育成・技能伝承支援事業
ファクトリーブランド育成事業
地域循環型再生可能エネルギー等形成促進事業補助金
再生可能エネルギー設備導入促進事業補助金
海外商流構築支援事業(NICO)<外部リンク>
海外展開トライアルサポート事業(NICO)<外部リンク>
デジタル導入モデル創出助成金(NICO)
<宣言登録が要件となっている県補助金>
企業連携プロジェクト創出事業
ものづくり産地持続・強化支援事業(一般型)
新事業チャレンジ支援事業補助金
中小企業等原油・原材料価格高騰等対応設備導入補助金
3.公共調達における適正取引の取組について
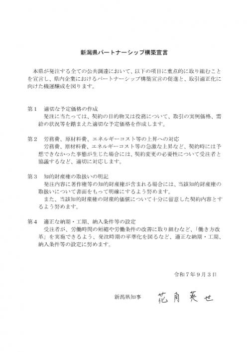
新潟県パートナーシップ構築宣言
国が推進する「パートナーシップ構築宣言」への県内企業の登録促進と、取引適正化に向けた機運醸成を図るため、県が公共調達において重点的に取り組む内容を明記した「新潟県パートナーシップ構築宣言」を公表しています。


4.労務費の適切な転嫁のための価格交渉に関する指針
本指針では、労務費の適切な転嫁のため、発注者及び受注者の立場から、事業者として採るべき/求められる行動を明記しています。
また、本指針に記載する行動指針に沿わないような行為をすることにより、公正な競争を阻害するおそれがある場合には、公正取引委員会において独占禁止法及び中小受託取引適性化法に基づき厳正に対処することを明記しています。
他方で、記載された発注者としての行動を全て適切に行っている場合、通常は独占禁止法及び中小受託取引適性化法上の問題が生じない旨も明記しています。
URL: https://www.jftc.go.jp/dk/guideline/unyoukijun/romuhitenka.html<外部リンク>
5.価格転嫁・受託取引に関する相談窓口
取引かけこみ寺
取引上のトラブルを、専門家が問題解決に向けてサポートします。
TEL: 0120-418-618
(午前9時から正午/午後1時から午後5時、土日祝・年末年始除く)
URL: https://www.zenkyo.or.jp/kakekomi/<外部リンク>
取引Gメン
受託取引でお困りごとはありませんか? 取引Gメンが、お話を伺います。
TEL: 048-600-0324
(関東経済産業局 産業部 適正取引推進課 取引Gメンヒアリング担当:午前9時から正午/午後1時から午後5時、土日祝・年末年始除く)
URL: https://www.kanto.meti.go.jp/seisaku/shitauke/shitauke_g.html<外部リンク>
新潟県よろず支援拠点 (にいがた産業創造機構)
専門のコーディネータ-が、中小企業のビジネスのあらゆる課題を解決します。
また、「価格転嫁サポート窓口」を設置し、価格交渉に関する基礎的な知識の習得や、原価計算の手法の習得等を支援します。
TEL: 025-246-0058
(午前9時から午後5時30分、土日祝・年末年始除く)
URL: https://www.niigata-yorozu.go.jp/<外部リンク>
建設業取引適正化センター
建設工事の請負契約をめぐる事業者間等の苦情、トラブルのご相談に応じます。
TEL: 03-3239-5095
(センター東京:午前9時30分から午後5時、土日祝・年末年始除く)
URL: https://tekitori.or.jp/pages/47/<外部リンク>
新潟県土木部監理課建設業室
建設業者(県知事許可)からのお問い合わせ・ご相談、建設業法違反通報や事業者間のトラブルについてはこちらへ。
TEL: 025-280-5386
(午前8時30分から午後5時15分、土日祝・年末年始除く)
6.価格転嫁・受託取引に関する支援
NICO専門家派遣
中小企業の皆さまが抱える様々な経営課題の解決を支援するため、NICOに登録された民間専門家を継続的に派遣しアドバイスを行います。
| 申請枠 | 対象者 | 最大派遣回数 | 企業負担金 |
|---|---|---|---|
| 電力・ガス・食料品等価格高騰枠 | 電力・ガス・食料品等の価格高騰の影響を受けて、売上減少要件※1を満たす中小企業者等 | 5回/社 | 無料 |
| 価格交渉促進枠 | 電力・ガス・食料品等の価格高騰分等を適切に価格転嫁するため、原価計算に基づいた価格交渉に取り組もうとする事業者で、売上減少要件※1を満たす中小企業者等 | 5回/社 | 無料 |
| 一般枠 | 電力・ガス・食料品等の価格高騰の影響による課題等の解決により、経営の向上を目指す意欲のある中小企業者等 | 5回/社 | 有料 (2分の1負担) |
| 小規模企業枠※2 | 有料 (3分の1負担) |
||
|
※1 最近1か月間又は3か月間の売上高、売上総利益、売上高経常利益率のいずれかが前年同期比で5%以上減少 |
|||
TEL: 025-246-0056
(にいがた産業創造機構 経営革新支援チーム:午前9時から午後5時30分まで、土日祝・年末年始除く)
URL: https://www.nico.or.jp/sien/senmonka/63511/<外部リンク>
適正取引支援サイト(中小企業庁特設サイト)
適正取引講習会の開催案内や、いつでも無料で学べる適正取引講習eラーニングがご利用できます。(講習会の開催予定は随時公開中です)
URL: https://tekitorisupport.go.jp/<外部リンク>
価格交渉促進セミナー
価格交渉の具体的な手法等について学ぶセミナーです。今後の開催状況は随時更新します。
令和5年6月7日開催<外部リンク>
令和6年6月12日開催<外部リンク>

価格交渉に役立つツール(埼玉県、中小機構)
〇 原材料価格の推移をが分かり価格交渉の資料として使える「価格交渉支援ツール」(埼玉県)
企業間で取引される様々な原材料価格やサービス価格について、自由に選択し、価格の推移をグラフで示した資料を作成することができるツールを埼玉県が提供しています。価格の根拠資料としてご活用いただけます。
https://www.pref.saitama.lg.jp/a0801/library-info/kakakukoushoutool.html<外部リンク>
〇 価格転嫁の必要性が“どのくらい”かみえる「価格転嫁検討ツール」(中小機構)
企業の収支状況から商品別の目指すべき取引価格を検討できるシミュレーションツールを中小企業基盤整備機構が提供しています。適正価格の検討にご活用いただけます。
https://kakakutenka.smrj.go.jp/<外部リンク>
7.積極的な価格交渉を促進するチラシの作成
労務費や原材料費、エネルギー価格の上昇分を適切に価格転嫁できる環境づくりを進めるため、積極的な価格交渉を促すチラシを作成し、新潟県における価格転嫁の取組や各種相談窓口等を紹介しています。

価格転嫁促進のチラシ(R7.3) [PDFファイル/1.12MB]
<過去のチラシ>
価格転嫁促進のチラシ(R6.10) [PDFファイル/924KB]
価格転嫁促進のチラシ(R6.5) [PDFファイル/895KB]
8.「新潟県版 価格転嫁好事例集」を作成しました
新潟県内において価格転嫁に成功した企業の、取組事例集を作成しました。
各企業が価格転嫁に踏み切った背景、工夫点や成功の要因、価格転嫁後の社内の変化等について紹介していますので、価格転嫁・価格交渉を検討されている皆様は、ぜひ参考となさってください。

新潟県版 価格転嫁好事例集 [PDFファイル/1.79MB]
Adobe Readerをお持ちでない方は、バナーのリンク先からダウンロードしてください。(無料)






