本文
3 社会福祉法人等に対する減免
減免の概要等
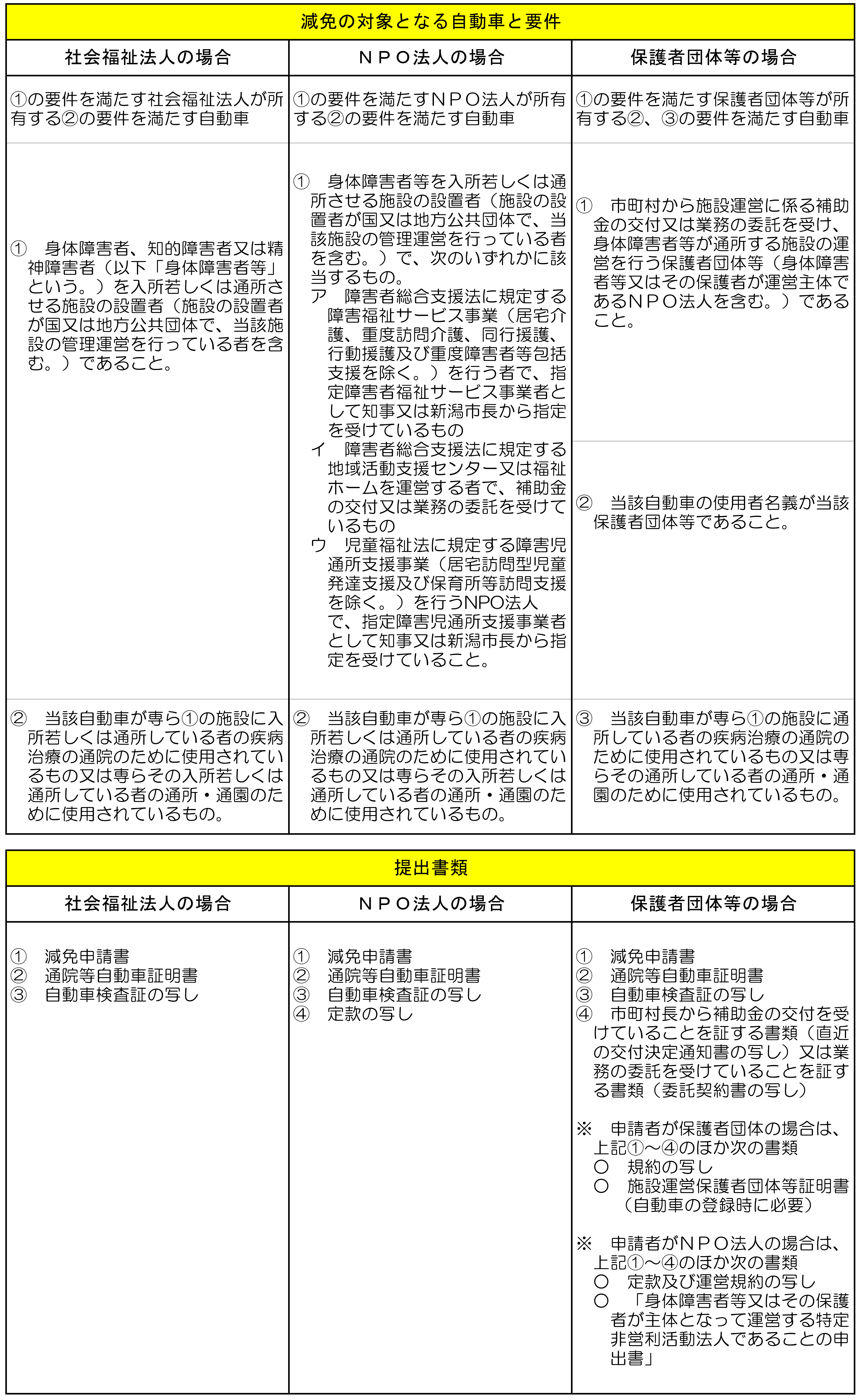
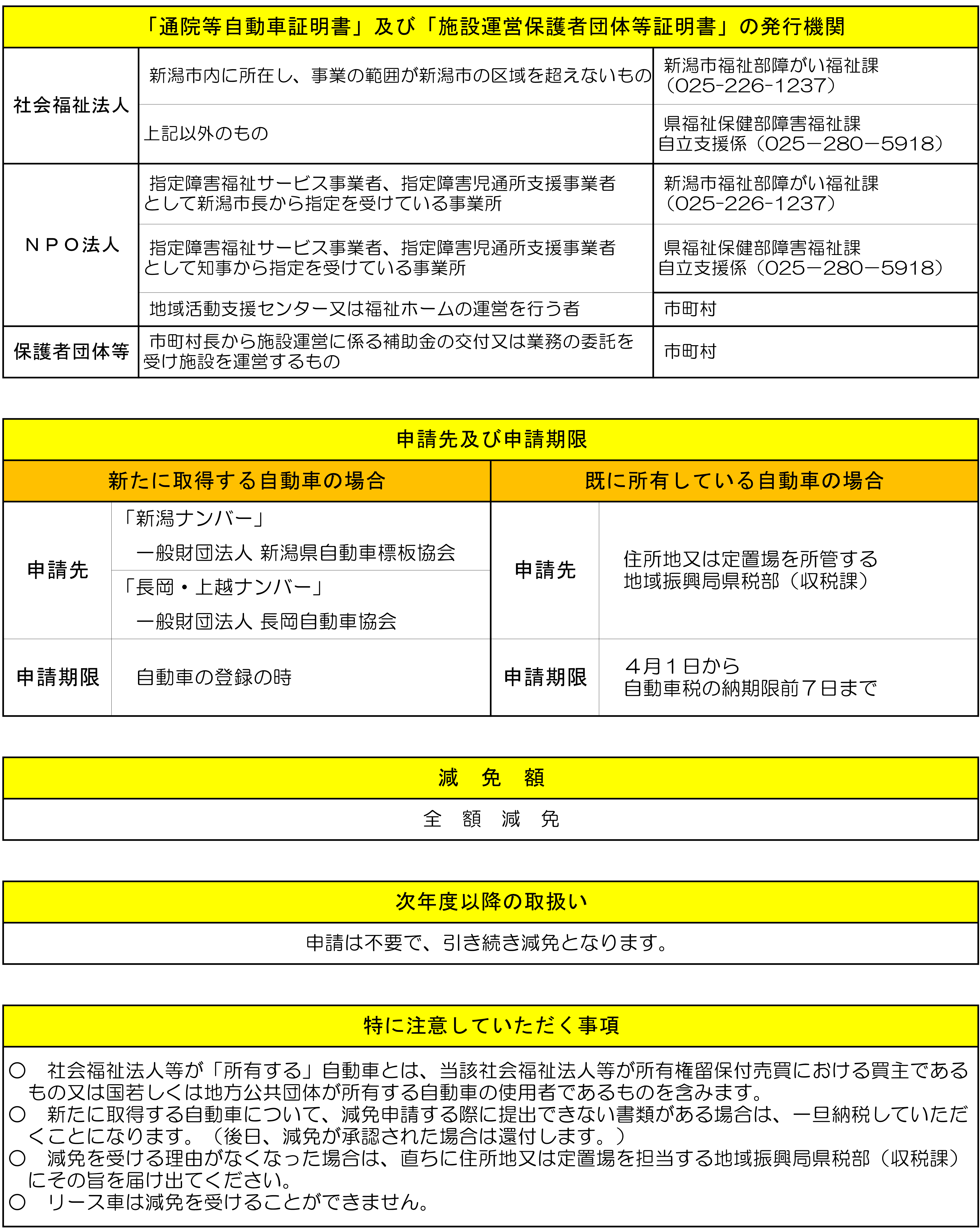
専ら身体障害者等の通所等のために利用するなど、一定の要件を満たす社会福祉法人、NPO法人、保護者団体が所有し使用する自動車に対する減免の制度です。
※令和5年1月以降に電子車検証が交付された自動車について、減免申請をされる場合は、「電子車検証の写し」と併せて「自動車検査証記録事項の写し」の提出が必要となります。(詳しくはこちら)
注意事項
減免の申請書を地域振興局県税部へ提出する場合は、納税義務者の個人番号又は法人番号を記載していただく必要があります。
また、納税義務者が個人の場合は個人番号確認と身元確認をさせていただきます。
【確認を行うときに使用する書類の例】
- マイナンバーカード
- 通知カード(※)及び運転免許証
(※通知カードは氏名、住所等が住民票の記載事項と一致している場合に限り、個人番号確認書類として使用できます)
減免の対象となる自動車と要件等








