本文
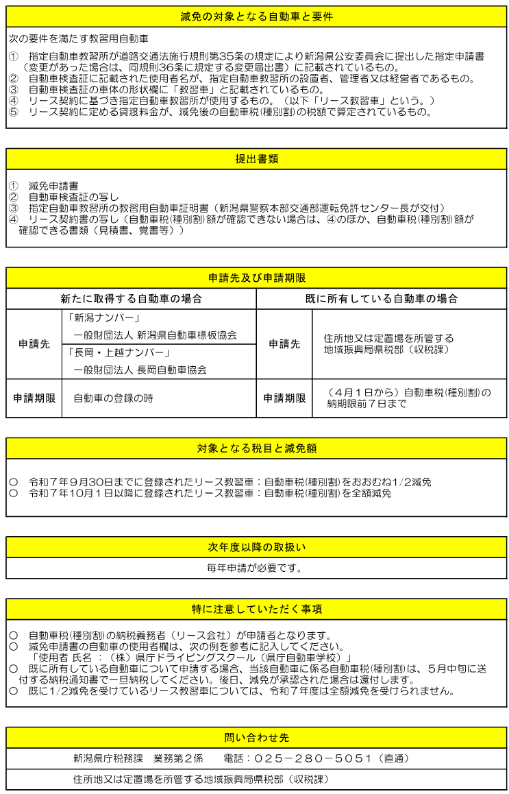
10 指定自動車教習所が使用する教習用自動車に対する減免
|
令和5年1月以降に電子車検証が交付された自動車について、減免申請をされる場合は、「電子車検証の写し」と併せて「自動車検査証記録事項の写し」の提出が必要となります。(詳しくはこちら) |
指定自動車教習所がリースにより使用する教習用自動車に対する自動車税(種別割)の減免です。
減免申請書を地域振興局県税部へ提出する場合は、納税義務者の法人番号を記載していただく必要があります。

- 減免申請書のダウンロードはこちら
- 申請先の詳細はこちら。
- 一般財団法人新潟県自動車標板協会、一般財団法人長岡自動車協会
※ 新潟県は、自動車の登録の際に申請される減免申請書の受付業務を上記団体に委託しています。 - 住所地又は定置場を担当する地域振興局県税部(収税課)
- 一般財団法人新潟県自動車標板協会、一般財団法人長岡自動車協会







