本文
8 私立学校が所有する教育練習用自動車に対する課税免除
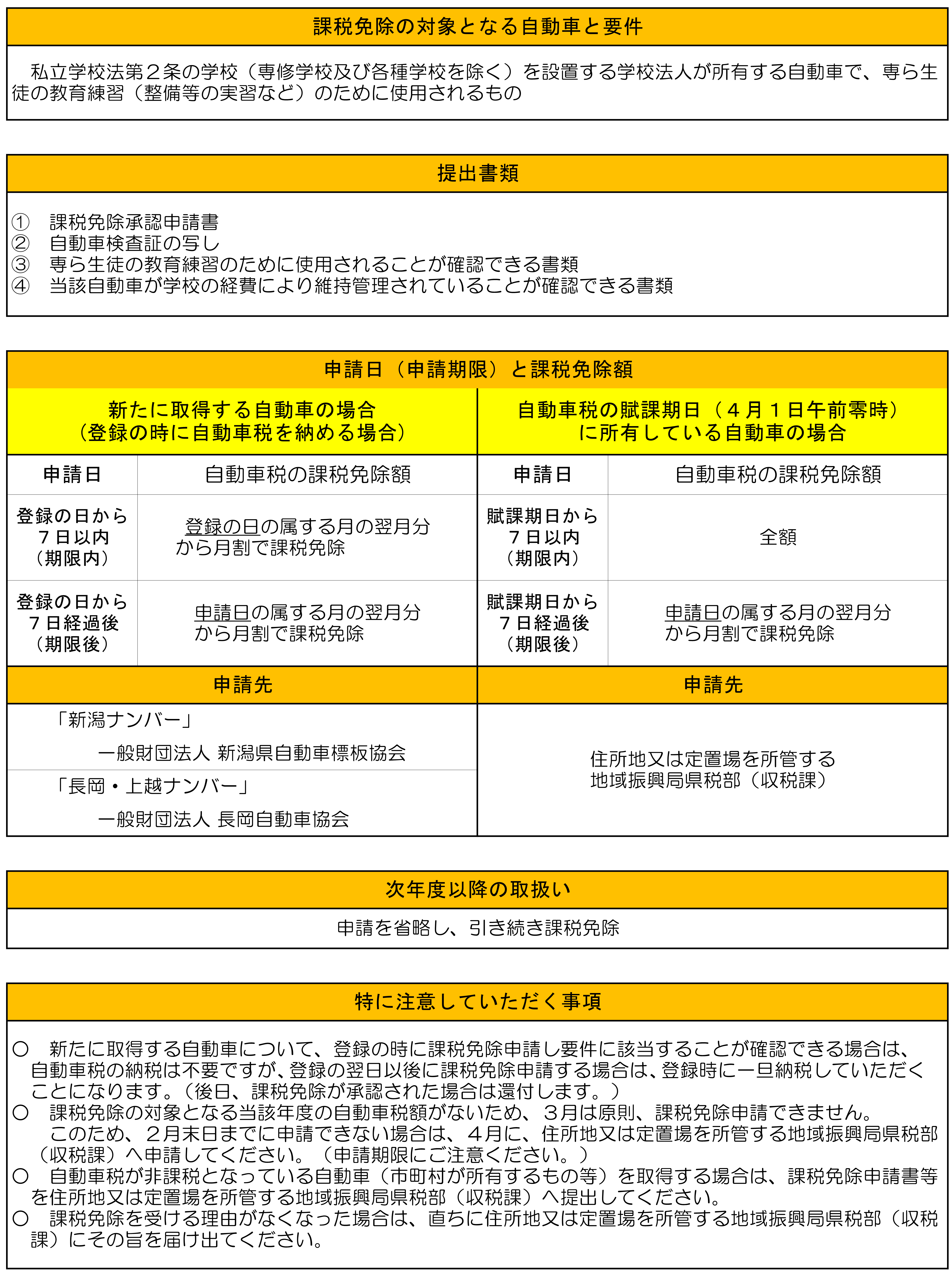
課税免除の概要等
私立学校が所有し生徒の教育練習(整備等の実習など)に使用する自動車に対する自動車税の課税免除です。
※令和5年1月以降に電子車検証が交付された自動車について、減免申請をされる場合は、「電子車検証」と併せて「自動車検査証記録事項」の提示(写しの場合は提出)が必要となります。(詳しくはこちら)
課税免除の対象となる自動車と要件等

ページ番号を入力
本文
私立学校が所有し生徒の教育練習(整備等の実習など)に使用する自動車に対する自動車税の課税免除です。
※令和5年1月以降に電子車検証が交付された自動車について、減免申請をされる場合は、「電子車検証」と併せて「自動車検査証記録事項」の提示(写しの場合は提出)が必要となります。(詳しくはこちら)
